取消
清空记录
历史记录
清空记录
历史记录


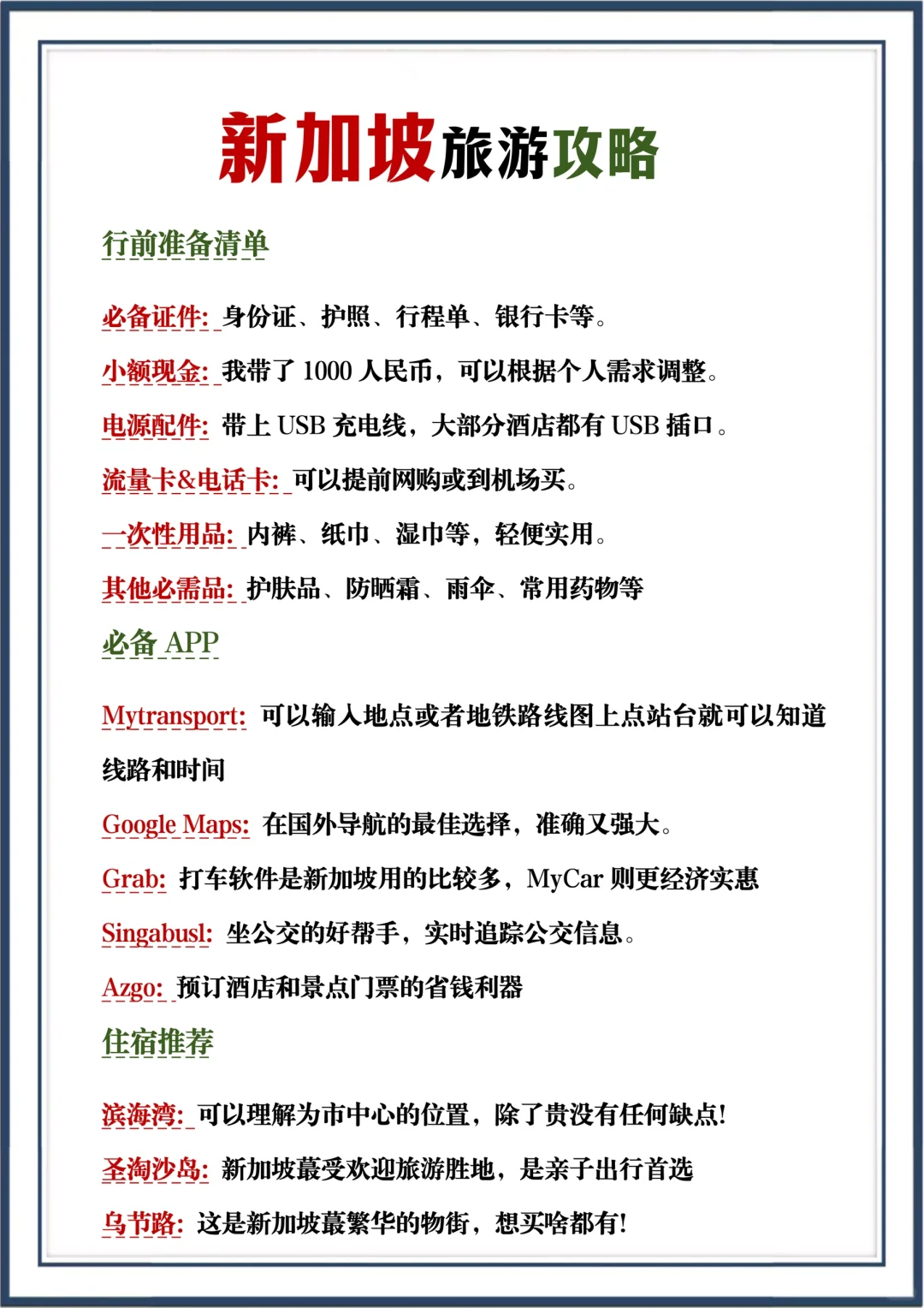
当北方飘起细碎雪花,东南亚的阳光正热烈得恰到好处。寒假叠加春节的超长假期,与其在冷风中裹紧外套,不如打包行李飞往新马——在新加坡的花园城市里邂逅摩登与浪漫,在马来西亚的雨林海岸边拥抱烟火与自由,用一场暖冬品质游,为新的一年开个好头。
作为深耕品质游多年的达人,这次特意为大家整理了新马春节专属玩法,避开人潮套路,只挑值得体验的精华,从人文秘境到美食盛宴,从亲子时光到情侣浪漫,都帮你安排得明明白白。
新加坡的精致,藏在每一条干净的街道和每一处精心设计的景观里。春节期间的狮城更是年味十足,红灯笼与热带花卉相映成趣,既有国际化的摩登范儿,又不失传统节庆的温馨。
1. 滨海湾花园:避开人潮的晨景与夜景大多数人会扎堆下午去滨海湾花园,但懂行的玩家都知道,清晨的阳光透过超级树的缝隙洒下时,才是它最温柔的时刻。带着咖啡在花穹里漫步,看帝王花在暖房里盛放,傍晚再回来看超级树灯光秀,避开人流还能收获两种截然不同的美景。Tips:提前在官网预约晨景时段,人少出片率翻倍。
2. 乌节路+武吉知马:一半繁华一半静谧 春节的乌节路被彩灯装点得如梦似幻,沿街的商场会推出专属新春活动,但别只顾着购物。拐去附近的武吉知马自然保护区,沿着雨林步道徒步,听鸟鸣与溪流声交织,登顶后俯瞰整个狮城全景,感受“城市中的雨林”的独特魅力。这种繁华与静谧的切换,才是新加坡的正确打开方式。
3. 圣淘沙岛:拒绝拥挤的小众玩法 不想在环球影城排队?可以选择圣淘沙的“慢体验”:在西乐索海滩租一把躺椅,晒着太阳看帆船驶过;去巴拉湾海滩的吊桥打卡,感受海风拂过脸颊的惬意;傍晚去海边的露天餐厅吃一顿海鲜大餐,看着夕阳把海面染成金色,比挤在人群里更有度假感。
品质游的精髓在于吃对而非吃贵。推荐去本地人的“宝藏食堂”——东海岸熟食中心,这里的海南鸡饭皮滑肉嫩,沙爹烤串香气扑鼻,配上一杯冰镇甘蔗水,地道又实惠。如果想体验精致料理,不妨试试米其林推荐的“松发肉骨茶”,肉质软烂入味,汤头浓郁不腻,比景区的分店更正宗。
从新加坡坐高铁只需1小时就能抵达马来西亚,这里的节奏瞬间慢了下来。春节期间的马来西亚,华人聚居区张灯结彩,年味甚至比国内还浓,街头的春联、红包与热带水果摊相映成趣,让人倍感亲切。
1. 吉隆坡:在城市地标里寻年味 双子塔固然是必去的地标,但别只在广场上拍照。提前预约双子塔内的观景台,在高空俯瞰吉隆坡的城市全景,春节期间还能看到城区的新春灯光秀。傍晚去茨厂街,这里的春节集市热闹非凡,买一串糖画,尝一碗酿豆腐,感受马来西亚华人的过年氛围,烟火气十足。
2. 槟城:文艺与美食的碰撞 槟城是马来西亚的“文艺担当”,乔治市的街头壁画充满童趣,每一幅都藏着故事。租一辆自行车穿梭在老街区,累了就停下来吃一碗槟城炒粿条,配一杯豆蔻水,惬意又自在。春节期间,槟城的姓氏桥会挂满红灯笼,夜晚灯光亮起时,仿佛穿越回旧时光,非常适合拍照留念。
3. 沙巴:与自然的亲密接触 如果你喜欢自然与冒险,沙巴绝对是不二之选。清晨去神山脚下看日出,云雾缭绕在山间,宛如仙境;上午去可可庄园体验摘可可豆、做巧克力的乐趣,亲子游超合适;下午去亚庇的海滩看日落,夕阳把天空染成橙红色,随手一拍都是大片。如果运气好,还能看到萤火虫在林间飞舞,像童话世界一样浪漫。
马来西亚的美食融合了马来、华人、印度等多种风味,每一口都充满惊喜。推荐尝试槟城的叻沙,汤头酸辣开胃,配上新鲜的海鲜,让人回味无穷;吉隆坡的印度抛饼,外酥里嫩,蘸着咖喱酱吃格外香;沙巴的老虎虾,肉质Q弹紧实,白灼就能吃出鲜美的味道,绝对是海鲜爱好者的福音。
建议新加坡3-4天+马来西亚4-5天,节奏舒缓不赶趟。新加坡以城市精致体验为主,马来西亚可以兼顾城市、自然与海岛,适合不同需求的游客。高铁往返新马非常方便,提前在官网购票,省时又省心。
新加坡签证需要提前申请,建议通过正规渠道办理,春节高峰期至少提前1个月准备;马来西亚对中国公民实行免签政策,停留不超过30天,只需提前准备好往返机票和酒店订单即可。
新马全年温暖,春节期间气温在25-32℃左右,建议穿短袖、短裤,搭配一件薄外套应对空调房;防晒霜、遮阳帽、墨镜是必备物品,避免晒伤;建议带一双舒适的运动鞋,方便徒步和逛街。
春节期间新马的热门景点和餐厅会比较拥挤,建议提前预约;给当地服务人员发红包是一种祝福,准备一些小额新币或马币的红包,会让旅途更顺利;尊重当地的宗教习俗,进入清真寺时需衣着得体,脱鞋入内。
这个寒假春节,告别寒冷与拥挤,去新马赴一场暖冬之约。在新加坡的精致里感受摩登,在马来西亚的烟火中体会治愈,让这场品质游成为新一年最温暖的开端。
你最想体验新马的哪项玩法?关注我,后续还会分享更多新马小众体验和详细攻略,带你解锁品质旅行的正确姿势✨
春节+寒假新马臻纯玩5日|米其林三飨盛宴
♂真纯玩,全程零购物,时光尽付风光与味蕾
三摘米其林:松发肉骨茶、海角人鱼粉、碧华楼非遗下午茶
地道马来风味宴:娘惹珍馐、招牌奶油虾、特色农家菜,舌尖环游南洋
全程4钻,升级2晚5钻酒店,马六甲独家游船,悠然漫旅
全景畅游吉隆坡、新加坡、马六甲,深度体验不留憾
持同行优游卡,说走就走哦~
添加上方微信客服预约咨询或进入官方福利群领取更多福利
(点击公众号名片,关注我们)
||本文图片来自网络,如有侵权,请联系我们删除
#
选择港之旅,旅游好伴侣
